تخطى إلى المحتوى
موقع آل دعيلج من شمر
عنا
أهداف الموقع
أخبار و مناسبات
حفلات التفوق العلمي
جائزة الدكتور خالد الدعيلج الشمري للتفوق العلمي
مناسبات و أفراح
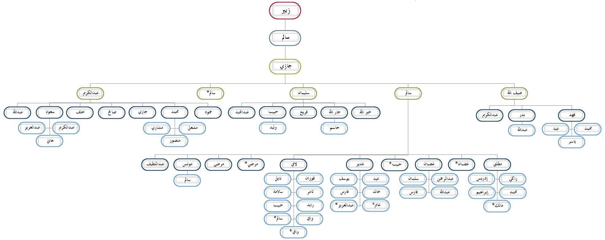
مشجرات الزبرة من آل دعيلج
من تاريخ شمر وتراجم الخرصة وزوبع
سالم بن جازي بن سالم بن الزبير الدعيلج الشمري
الشيخ سهو بن عقيل بن رابح بن الزبير الدعيلج البريكي الشمري
منوعات و متفرقات
الشعر العربي الفصيح
الشعر النبطي العامي
تواصل معنا
مشجرات أبناء زبير بن عزام
تحميل التعليقات...
اكتب تعليقاً...
البريد الإلكتروني (مطلوب)
الاسم (مطلوب)
الموقع
اشترك
مشترك
موقع آل دعيلج من شمر
سجل دخولي
ألديك حساب ووردبريس.كوم؟
تسجيل الدخول الآن.
موقع آل دعيلج من شمر
اشترك
مشترك
تسجيل
تسجيل الدخول
نسخ الرابط القصير
إبلاغ عن هذا المحتوى
عرض نشر في قارئ
إدارة الاشتراكات
طي هذا الشريط